工作动态
工作动态
当前位置: 首页 >> 机构设置 >> 后勤服务中心 >> 工作动态 >> 正文
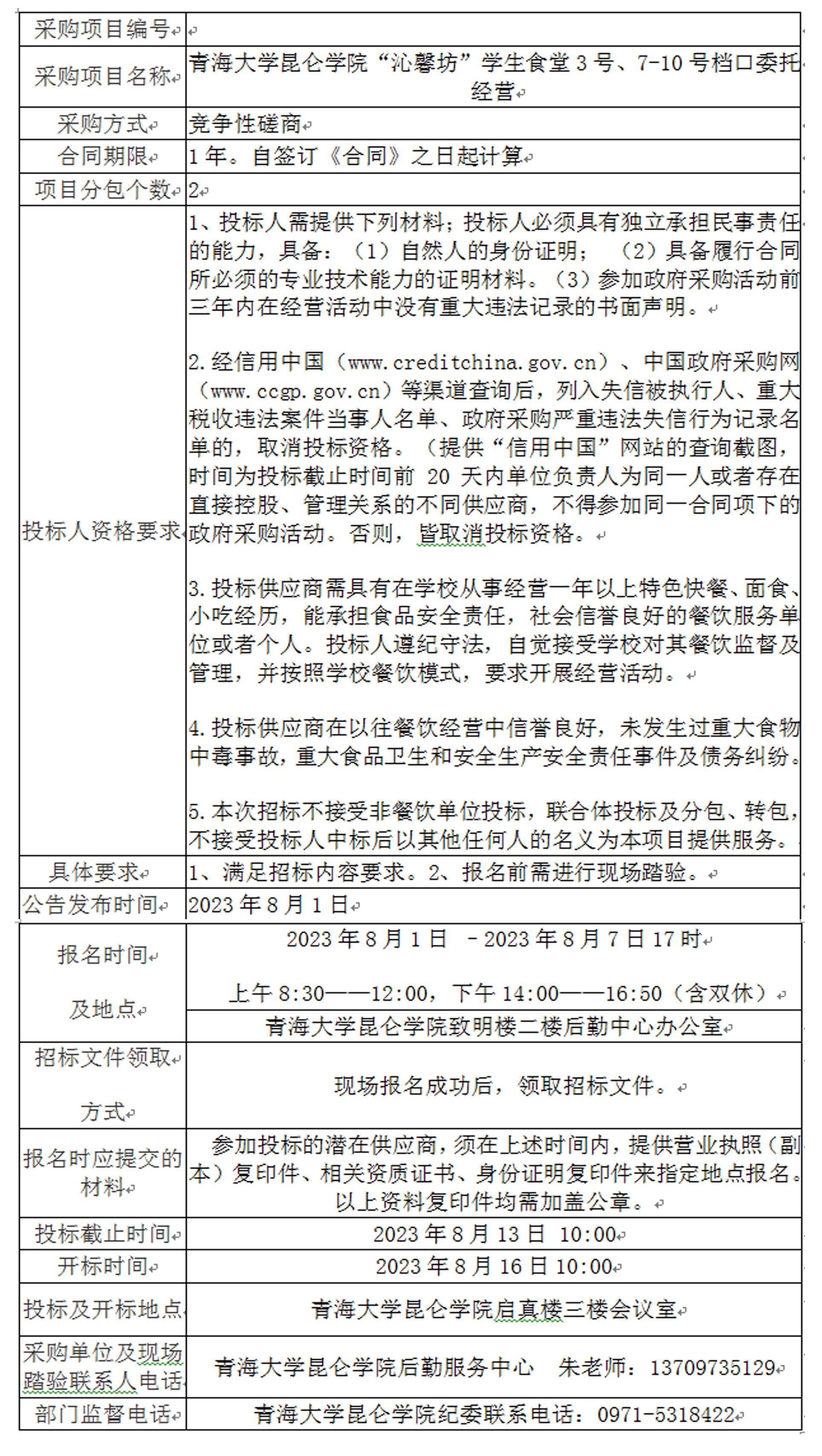
beat365中文登录入口“沁馨坊”学生食堂3号、7-10号档口招标公告
发布时间:2023-08-01 发布者: 浏览次数:

根据工作需要,对学院“沁馨坊”学生食堂3号、7-10号档口进行对外“零租赁”承包经营,现面向社会进行招标,欢迎符合条件的供应商前来投标。




学院地址:青海省西宁市城北区宁张路175号 电话:0971-5311070 Copyright    @ 2011 beat·365(中国)官方网站-登录入口 现代教育技术中心